网站首页
党工团群
工作动态
党规党章
党的二十大精神专栏
新闻中心
公司新闻
股东新闻
政策及知识普及
视频影像
信息公开
优先支持领域
主营业务范围
业务种类
我们的优势
业务流程
疫情防控
招贤纳才
人才招聘
关于我们
公司简介
组织架构
联系我们
新闻中心
公司新闻
股东新闻
政策及知识普及
视频影像
信息公开
信息公开
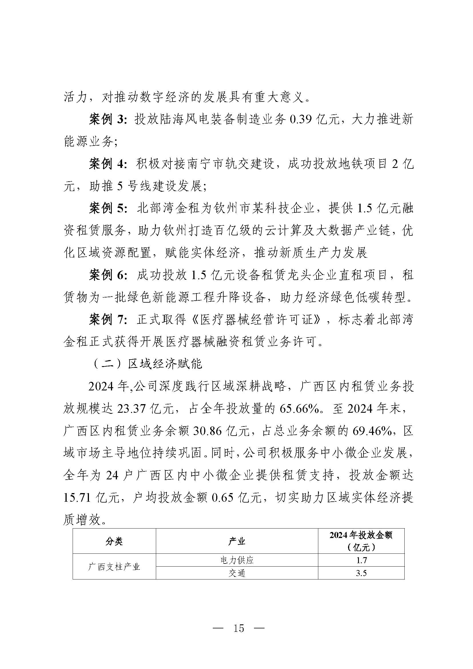
首页 >> 新闻中心 >> 信息公开
北部湾金融租赁有限公司2024年度社会责任报告
发布时间:2025-08-13